网站首页
网站首页
学校概况
学校概况
学校简介
学校机构
学校荣誉
教师风采
校园新闻
校园新闻
校务公开
校务公开
校园管理
学生管理
教师管理
党群建设
党群建设
党建动态
学习园地
党员风采
教工之家
学生成长
学生成长
团队之声
家校桥梁
阳光学子
心理健康
法治教育
学生资助
教育科研
教育科研
课题研究
校本课程
书香校园
双语教育
督学空间
督学空间
专题聚焦
专题聚焦
文明创建
扫黑除恶
国际理解教育
无诈校园
科普园地
科普园地
넳
넲
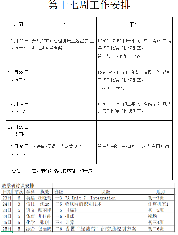
第十七周工作安排
网站首页
ꄲ
第十七周工作安排
时间:2025-12-19 10:57:44
ꄘ
来源:
无锡市塔影中学
推荐文章
01-16
넷
第二十一周工作安排
01-12
넷
第二十周工作安排
01-04
넷
第十九周工作安排
12-30
넷
无锡市塔影中学2026年保洁服务 中标结果公示
12-26
넷
第十八周工作安排
12-19
넷
第十七周工作安排
12-17
넷
关于无锡市塔影中学2026年保洁服务的招标公告
12-12
넷
第十六周工作安排
苏ICP备16025306号-1
苏公网安备 32021302001940号